News
28 November 2023
Except for Antarctica, about 70 seagrass species can be found in coastal and marine environments around the world. Often forgotten, seagrasses provide critical ecosystem services which rival those of coral reefs and mangroves. They offer critical shelter, nursery, and foraging grounds for an incredibly diverse community of ocean life. They also stabilize sediments, store carbon, absorb excess nutrients and produce life giving oxygen. However, seagrass meadows are disappearing at an alarming rate of 0.9% to 7% per year because of human activity such as pollution, dredging, anchoring and coastal development. With climate change impacts expected to exacerbate the situation, it is becoming urgent to understand how seagrass communities will be affected.
This study provides the first comprehensive global assessment of potential climate-related shifts in distribution of seagrass species. The authors attempted to answer three key questions: (1) To what extent will measured richness and endemism of seagrass communities change under current and future climate scenarios (2) Will there be universal evidence for shifts in variation in species composition and phylogenetic relatedness between sites under future climate scenarios and (3) How effective are the global systems of marine protected areas (MPAs) in harbouring future changes in the diversity of seagrasses.
To answer these questions, the authors extracted available occurrence records from OBIS and other public open-source databases for 66 seagrass species. Records were limited to those which included the species name, geographic location, and collection date. Because of the scarcity of georeferenced records for seagrass species in such repositories, the authors relied on species distribution models based on these records, expert knowledge, local inventories, as well as literature. To answer the third question, collected data was analysed and compared with MPA coverage information found in the World Database on Protected Areas (WDPA).

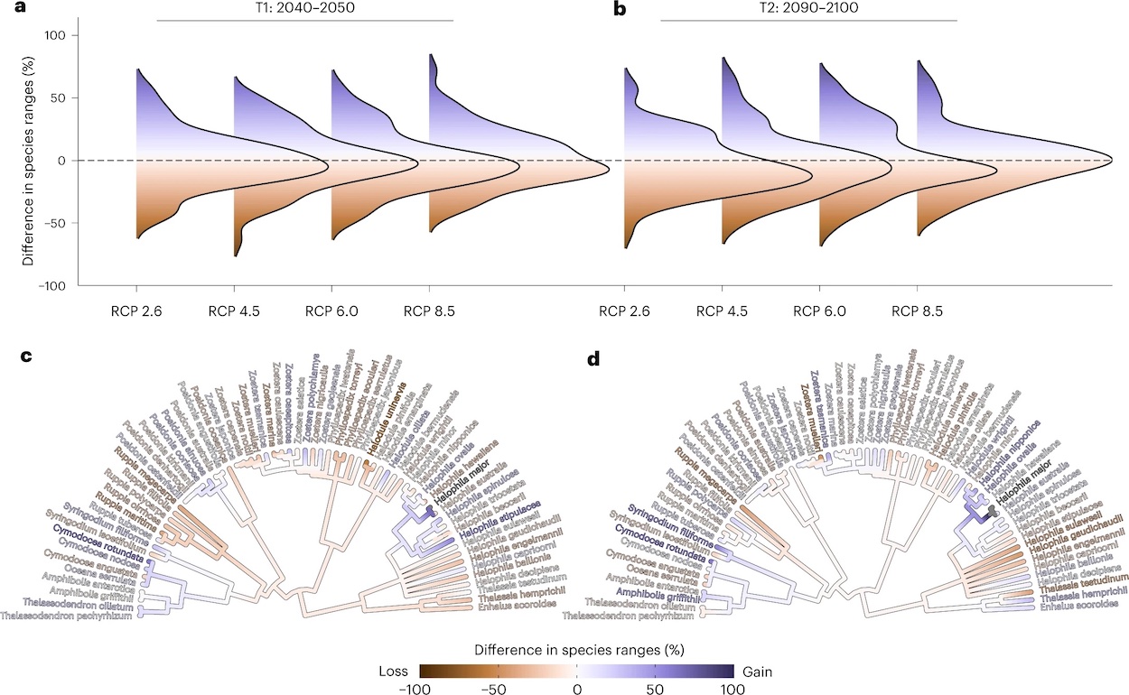
Figure 1. Estimates of taxonomic distribution of seagrass species geographic change at two different time horizons using species distribution models.
The species distribution model predicted that of the 66 seagrass species analysed, 31.82% will suffer range losses of >10% while 28.79% species will gain ranges of >10%. Regardless of the climate scenario, the outputs suggested that the current network of MPAs is insufficient to safeguard the future of seagrasses. That is, current MPA coverage does not consider or incorporate sufficient seagrass habitat when compared to the predicted future shifts in coverage caused by climate change. These results provide significant justification to better incorporate seagrass habitat as new priority areas for future conservation within MPA boundaries.

Figure 2. Estimates of temporal and geographic patterns of change in diversity of seagrasses under climate change based on species distribution models (n = 66 species).
This research also highlights the importance of sharing data with global repositories like OBIS. That is, although species data models are a useful tool to help address data gaps for understudied species like seagrasses, models are only as good as the data behind them and therefore become more reliable as data quantity and quality improve.
Full publication available at:
Barnabas, H.D., and B.M. Rock. 2023. Reorganization of seagrass communities in a changing climate. Nature Plants, Volume 9.
Main photo © Catshark in Seagrass, Shannon Moran, Ocean Image Bank